One Minute TMY Data Australia

One-Minute Typical Meteorological Year Data

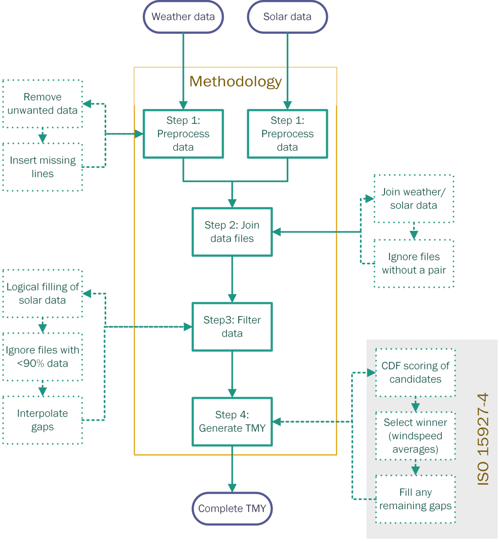
The Typical Meteorological Year (TMY) dataset available on www.marcoernst.net is a derivative based on the Australian Bureau of Meteorology One Minute Solar and Weather data (BOM data). The BOM data was processed using the procedure published in M. Ernst and J. Gooday, “Methodology for Generating One Minute Resolution Typical Meteorological Year Data for Accurate Photovoltaic Energy Yield Modelling”, Solar Energy 189, 299–306 (2019). The program is available on  . Please cite this publication if you are using this program or TMY dataset.

Please refer to the full Typical Meteorological Year Dataset Description and License Information for more information.

The TMY dataset is available for seven locations in Australia:

BOM Station Number

Station Name

Latitude (°)

Longitude (°)

003003

Broome Airport (WA)

-17.9475

122.2353

014015

Darwin Airport (NT)

-12.4239

130.8925

015590

Alice Springs Airport (NT)

-23.7951

133.889

023034

Adelaide Airport (SA)

-34.9524

138.5204

039083

Rockhampton Aero (QLD)

-23.3753

150.4775

072150

Wagga Wagga AMO (NSW)

-35.1583

147.4575

086282

Melbourne Airport (VIC)

-37.6655

144.8321

Download of datasets

Download Format

TMY_Dataset_1min.7z (40.0 MB)
TMY_Dataset_5min.7z (11.6 MB)
TMY_Dataset_10min.7z (6.4 MB)
TMY_Dataset_15min.7z (5.0 MB)
TMY_Dataset_30min.7z (2.7 MB)
TMY_Dataset_60min.7z (1.5 MB)

Typical Meteorological Year files with 1, 5, 10, 15, 30 and 60-minute resolution. These datasets include most columns of the source BOM data.
SAM_1min.7z (36.3 MB)
SAM_5min.7z (11.8 MB)
SAM_10min.7z (6.6 MB)
SAM_15min.7z (5.0 MB)
SAM_30min.7z (2.7 MB)
SAM_60min.7z (1.5 MB)
SAM CSV for use with NREL SAM. It is a comma-delimited (.csv) format (format description https://sam.nrel.gov/sites/default/files/content/documents/pdf/wfcsv.pdf). Data is available in 1, 5, 10, 15, 30 and 60-minute resolution.
PVSyst_60min.7z (1.0 MB) PVsyst standard format for hourly meteo data for use with PVSyst. It is a comma-delimited (.csv) format (format description http://files.pvsyst.com/help/pvsyst_standard_format.htm) with 60-minute resolution.

Note: The timestamp in averaged datasets (5, 10, 15, 30 and 60-minute resolution) is at the beginning of each interval. The datasets may include 29 February, depending on the selected year based on the method.

Disclaimer & Limitation of Liability
The TMY datasets (including one-minute resolution files and all derived, time-averaged files) are provided “as is,” without warranty of any kind, express or implied, including but not limited to warranties of accuracy, completeness, merchantability, fitness for a particular purpose, or non-infringement. In no event shall the Commonwealth of Australia acting through the Bureau of Meteorology, The Australian National University, or the dataset provider (“Licensor”) be liable for any direct, indirect, incidental, special, exemplary, or consequential damages (including, but not limited to, procurement of substitute data or services; loss of use, data, or profits; or business interruption) however caused and on any theory of liability, whether in contract, strict liability, or tort (including negligence), arising in any way out of the use of or inability to use the TMY datasets, even if advised of the possibility of such damages.

Users assume all responsibility for verifying and validating the processed data for their own purposes and for ensuring compliance with any third-party terms that may apply to the underlying BOM Material.

Please refer to the full Typical Meteorological Year Dataset Description and License Information for more information.


Tue Jul 30, 2019

One Minute TMY Data Australia TMY procedure
Top